2015/05/18
[第5回] 新しい大学入試制度への期待と懸念 [3/4]
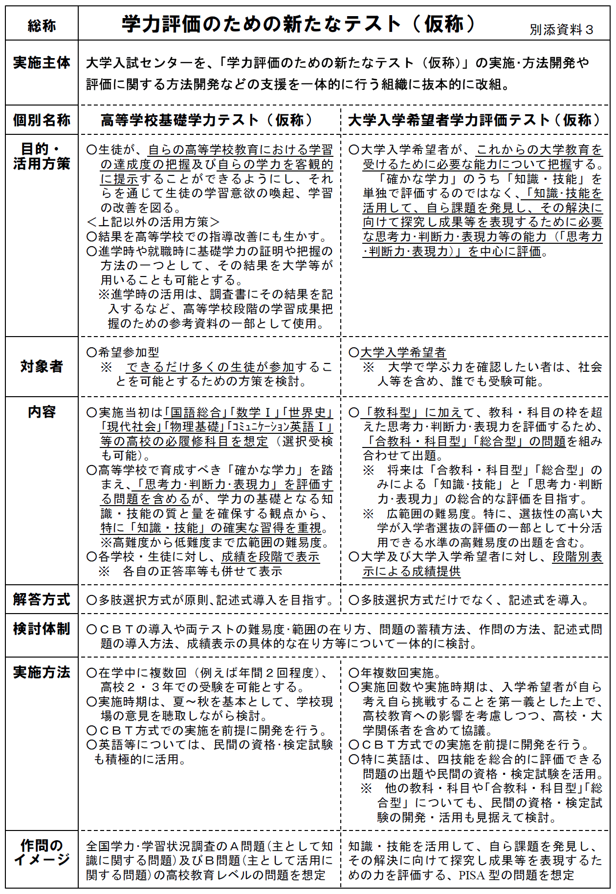
四つ目の論点として、二つのテストの在り方に触れざるを得ない。『高大接続答申』では、2014年3月に公表された「審議経過報告」に比べると、かなり具体的な提案となっている(図表5)。そして、入学者選抜には「大学入学希望者学力評価テスト(仮称)」を主に活用することが想定されている。しかし、その内容については、「教科型」の言葉も見られるが、「将来は、『合教科・科目型』『総合型』のみによる『知識・技能』と『思考力・判断力・表現力』の総合的な評価を目指す」とされ(『高大接続答申』別添資料3)、それだけで高校教育の成果の一つである教科・科目の理解度を確認できるのか、という懸念が多くの大学関係者から出されている。他方「高等学校基礎学力テスト(仮称)」は、「国語総合」、「数学Ⅰ」、「世界史」、「現代社会」、「物理基礎」、「コミュニケーション英語Ⅰ」などの必履修科目の学習到達度を評価するものとされてはいるが、原則、高等学校教育の質保証の手段として、生徒自身の学習状況の確認、学習意欲の喚起や教育指導の改善を目的としているため、入学者選抜においては、調査書に記入された成績を参考資料として活用することが提案されているに過ぎない。さらに、このテストは高校教育の質保証の重要な仕組みであるにもかかわらず、受験は希望制になっている。そのため、繰り返しになるが、大学関係者、そして高校教育関係者からは、新しい二つのテスト、とりわけ「大学入学希望者学力評価テスト(仮称)」の入学者選抜での有効性について、十分な理解が得られていないのが現状である。この点参考になるのが英国のケースかもしれない。周知のように、英国では大学志願者の多くは、3科目のAレベル試験で大学の各専攻が要求する一定以上の成績を修めることが必要である。また、それに加えて、エッセイや面接も実施され、志願者は一人ひとり公正に多面的・総合的に評価される。しかし、オックスフォードやケンブリッジなどの難関大学や一部の専攻(医学、数学、英語、物理、歴史など)では、それに加えて、Admissions Testing Serviceが開発、提供する科目ベースのテストを、面接のために志願者が大学に来た際に受験することを求めている。そのうちの一つである数学のテスト、STEP(Sixth Term Examination Paper)を例にとると、このテストは3つの問題セットからなり(STEP1, STEP2, STEP3)、志願者はそのうちの一つまたは二つの受験が求められる。難易度はこの順番に高くなるよう設計されているが、STEP1、STEP2は原則Aレベル試験のシラバスに準拠しており、STEP3は、新たな状況における問題解決力を含む大学レベルの内容となっている。新たに構想されている「大学入学希望者学力評価テスト(仮称)」も、このようにレベルの異なった複数のセット問題を科目ごとに設計し、高校教育から大学教育への接続を学力面で確認できるようになれば、大学関係者が抱く懸念も低下し、このテストを活用する大学も多くなると思われる。
図表6 二つのテストのイメージ
出典:中央教育審議会「新たな時代にふさわしい高大接続の実現に向けた高等学校教育、大学教育、大学入学者選抜の一体的改革について
~すべての若者が夢や目標を芽吹かせ、未来に花開かせるために~(答申)」2014年、別添資料3
~すべての若者が夢や目標を芽吹かせ、未来に花開かせるために~(答申)」2014年、別添資料3
最後の論点としては、これも改革の「実行可能性」に関わるものだが、共通試験と個別入試の実施時期や合格者決定のスケジューリングに関わる課題がある。『高大接続答申』では、AO入試、推薦入試そして一般入試という現行の3つの入試区分の廃止も求めている。現在、各大学、特に私立大学は、8月1日以降募集を開始するAO入試、11月1日から募集が始まる推薦入試、そして2月1日以降に実施される一般入試にそれぞれ入学定員を割り振り、順次合格者を決めることによって、最終的に入学定員を充している。しかし、この3区分を廃止した場合、いつ、どのようにして合格者を決め、入学者を定員まで確保していくのだろうか。実は、米国でも我が国と同じく、出願時期や合格が決まる時期が異なる3つの方式がある。「一般入試(regular admission)」は、12月末か1月初めに出願締め切りがあり、3月頃までには合否通知が届き、5月1日までに入学する大学を、奨学金支給状況を勘案しながら決めることができる。個別の学力試験がないことを除けば、我が国の一般入試とほぼ同じ仕組みである。この一般入試の他に、すべての大学が採用しているわけではないが、11月頃に出願し、一般入試よりも早く、一般入試の出願締め切り前の12月中旬までには合否が決まる2つの制度がある。一つは、我が国の指定校推薦入試同様、一つの大学にしか出願できず、受かれば必ず入学しなければならない「早期決定(early decision)」と、もう一つは、1月か2月に合否が決まる「早期出願(early action)」がある。後者は前者と異なり、合格が早期に決まっても、他大学の一般入試には出願が可能で、複数の大学から合格通知が来た場合は、一般入試と同様、奨学金支給状況を勘案して、入学する大学を5月1日までに決めれば良い。ただし、この早期出願方式で不合格となった場合、同じ大学の一般入試には出願できない。出願者の評価方法は、どの場合も同じで総合的(holistic)に行われるが、SATやACT の得点も当然考慮される。にもかかわらず早期決定や早期出願方式でも、出願後約1ヶ月で合否を決定できるのは、SAT、ACTともに年数回の受験が可能だからである。しかし、現在検討されている新テストの複数回実施もせいぜい12月と1月の2回ではないかと巷間噂されている。とすれば、現在提案されているような多面的・総合的評価を、特に多数の出願者を集める大学で、せいぜい1月から遅くとも3月までの短期間に丁寧に実施し、合否を決めることは事実上不可能である。さらに入試区分を廃止した場合、全出願者の併願情報と合否情報が一元的に管理・提供されない限り、かつての共通一次試験時代の連続方式の時に国立大学が混乱をきたしたように、定員割れを起こす大学が続出し、追加合格者の発表に追われるのではないか。実際、米国の大学の歩留まり率(yield rate)は平均すればかなり低い。いくつかの著名大学の2014年入学者のデータを示すと次のようになる。
図表5 合格率と歩留まり率
出典:IvyWise掲載資料
2015年3月30日
2015年3月30日
この表から分かるように、志願者20名に一人しか合格できないハーバード大学やスタンフォード大学でさえ、実際に入学するのは合格者の8割前後である。もし、入試区分を廃止すれば、どの大学でも歩留まりを予測することが極めて困難になる。そのような混乱を回避するには、結局のところ、現行の指定校推薦や米国の「早期決定」方式のように、なんらかの「専願方式」を残せざるを得ないかもしれない。また、その場合でも、新テストの第1回目の実施が12月だとすれば、その結果も含めて多面的・総合的に評価することは事実上不可能となり、学生確保が優先し、これまで批判されてきた一部の大学のAO入試や推薦入試のように、丁寧な選抜どころか「出願=合格」となる危惧を抱く。